珠海
EN
首页
关于水科
院长寄语
学院简介
学院领导
研究所介绍
学术组织
党群组织
行政管理
师资队伍
荣誉院长
专职教师
专职研究员
兼职教师
外籍教师
荣休教师
研究生培养
通知公告
招生简章
专业介绍
培养方案
课表介绍
管理办法
暑期夏令营
中加合作办学
通知公告
招生简章
学生培养
课程与讲座
师资风采
语言培训
常见问题
科学研究
概述
研究领域
重大项目
主要成就
科研动态
实验室平台
城市水循环与海绵城市技术北京市重点实验室
教育部地下水污染控制与修复工程研究中心
合作交流
中加合作办学
交流项目
创新型人才国际合作培养项目
国际会议
因公出访手续
党建之窗
通知公告
新闻动态
党员发展
党员学习
学生发展
通知公告
新闻动态
学生党建
心理健康
就业服务
规章制度
校友天地
校友网
历届毕业照
历届名单及论文
校友活动
工作机会
通知公告
首页
»
新闻中心
» 通知公告
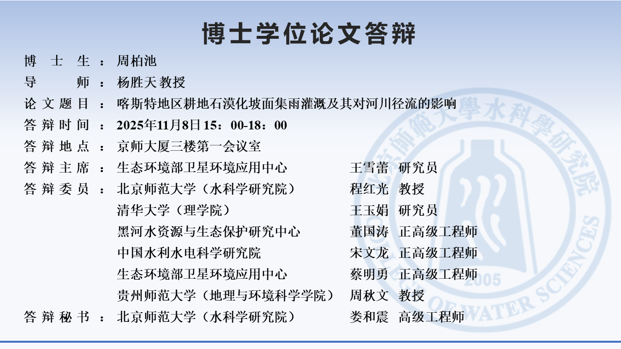
【通知】2025秋季博士答辩信息
发布时间:2025-11-06 作者: 浏览次数:
近期热点
2025-11-06
第十七届中国水论坛(更新至...